ぱたへね

はてなダイアリーはrustの色分けができないのでこっちに来た

2020-06-28から1日間の記事一覧

F#でグラフに凡例を入れる。

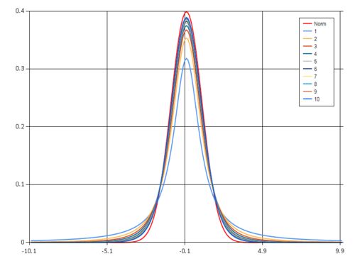
統計的機械学習の数理100問 with Pythonに載っていたt分布をF#で書いてみました。 www.kyoritsu-pub.co.jp 今回は凡例が書けるようになりました。 Chart.XXXXの引数でNameを指定し、パイプライン演算子で Chart.WithLegend() に渡せばOKです。 Chart.Line( […