ぱたへね

はてなダイアリーはrustの色分けができないのでこっちに来た

2023-07-01から1ヶ月間の記事一覧

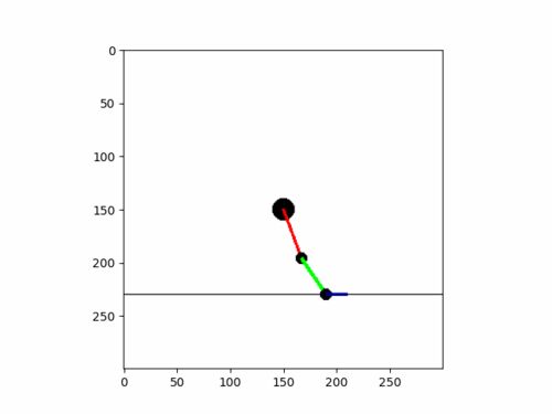
初めての逆運動学

実践ロボット制御を読みながら、三章の脚ロボットの逆運動学をプログラミングしてみた。 実践 ロボット制御: 基礎から動力学まで | アールティ, 耕, 細田 |本 | 通販 | Amazon 数式は本を見てもらうとして、素直にコーディングするとこんな感じ。 まあまあそ…